
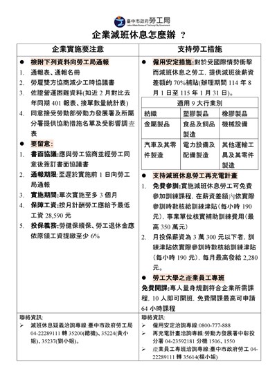
台中市府勞工局指出,現行勞動法令並無「無薪假」一詞,正確應稱為「減班休息」,如雇主受美國關稅或匯率影響營運,有停工或減產需求,得與勞工協商暫時實施減班休息並通報勞工局。對於按月計酬勞工,每月工資不得低於最低工資28,590元;部分工時人員,則依原約定時薪及減少時數減發工資,且勞工保險、全民健康保險及勞工退休金仍應續保及提繳。目前台中市受景氣影響實施減班休息企業為61家次、人數為1,282人次,較去年同期增加12家次、人數增加261人次;其中受美國對等關稅影響實施減班休息企業為49家次、人數為1,122人次。
勞工局說明,勞動條件變更應經勞資雙方協議,並經勞工同意後始得為之,雇主如須與勞工協議實施減班休息者,應本誠信原則與勞工協商簽訂書面協議,每次實施期間不得超過3個月,至遲應於開始實施前1日檢附通報表、勞工名冊、勞雇雙方協商減少工時協議書及佐證營運困難等資料向勞工局通報。雇主也可透過勞資會議就是否採行減班休息進行討論,但勞資會議決議因涉及個別勞工勞動條件的變更,仍應徵得勞工個人同意後方得為之。
如雇主片面違法實施減班休息而扣發勞工工資,法律上應屬無效,且勞工無補服勞務的義務,雇主仍應全額直接給付勞工工資,就所生工資差額,勞工得請求雇主補發,且勞工得依照勞動基準法第14條第1項第5款、第6款規定終止勞動契約,並請求雇主給付資遣費及開立非自願離職證明書。
勞工局長林淑媛提醒,雇主受美國關稅或匯率影響營運,應優先考量進行組織調整或與勞工協議調整工作內容,如確有實施減班休息必要,應與勞工充分溝通、取得同意再實施減班休息且應依法通報,以兼顧勞資雙方權益。如減班休息實施期間欲變更原協議內容者,應重新與勞工協議並向勞工局通報,不得片面為之,另雇主營運若已恢復正常或勞資雙方合意的實施期間屆滿,應即恢復勞工原有勞動條件,如要再行實施減班休息者,亦應重行徵得勞工同意後實施並通報勞工局。
勞工局指出,為協助減班休息勞工穩定就業、維持基本經濟生活,實施減班休息期間,可申請勞動部「僱用安定措施」薪資補助。勞動部於今年8月13日發布「因應國際情勢支持勞工安定就業辦法」,擴大僱用安定措施適用對象為「食品及飼品製造業」、「紡織業」、「橡膠製品製造業」、「塑膠製品製造業」、「金屬製品製造業」、「電力設備及配備製造業」、「機械設備製造業」、「汽車及其零件製造業」及「其他運輸工具及其零件製造業」等9行業的受僱勞工,並提升補助額度至減班休息前後薪資差額的70%,每人每月最高可領12,100元,最長發給6個月。勞工局已協助減班休息企業申請僱用安定措施計17家,共計199名勞工受惠;另實施減班休息企業,亦可利用減班休息期間,申請「勞工再充電計畫」或勞工大學的產業員工專班。
此外,勞工局也針對減班休息實施家數分布較多的區域,增加訪視頻率及強化與廠協會連結,及時掌握轄區產業變動並輔導事業單位與勞工申請僱用安定措施或勞工再充電、產業員工專班,同時提供徵才活動資訊,鼓勵有求職需求勞工前往參加,9月份共辦理35場系列徵才,提供近4,000個優質職缺!
勞工局補充,官方網站已建置「因應美國關稅勞工局協助方案」專區,針對「安心就業(減班休息)」、「職能充電」、「安穩僱用」、「失業再就業」、「職場接軌」、「勞工保護」等6大面向提供20項服務措施。有關「減班休息勞工再充電」、「僱用安定」或其它協助資訊均已置放專區;減班休息通報表件得至勞工局官方網站的「因應景氣影響勞雇雙方協商減少工時專區」下載(https://reurl.cc/7KjzYy)。若仍有減班休息或其它勞動權益問題,可電洽市府1999專線、04-22289111分機35200,或至新市政服務中心文心樓1樓勞工局服務櫃台諮詢。如欲瞭解更多徵才活動資訊請至台中市就業服務處官網(https://gov.tw/XJo)查詢,或致電04-22289111轉36100洽詢。(9/3*11)*勞工局
聯絡人:台中市政府勞工局 曾科長
聯絡電話:04-22289111分機35201