住宅處表示,考量中部租屋族群習慣,豐原安康段社會住宅共200戶的住宅單元,每戶將配備冷氣、廚房層架、抽油煙機、瓦斯爐或電磁爐、衛浴設備、熱水器、曬衣架、單人或雙人床箱、衣櫃、窗簾、燈具及對講機(含緊急求助系統)等基本傢俱家電,讓入住民眾降低搬遷負擔,同時兼顧布置居家空間的自由;此外,市府與全國電子、無印良品、有情門、特力屋、大同3C及IKEA等全國知名廠商特約合作及建立共好概念,創立傢俱家電平台,提供住戶特別享有較自行購買更為優惠價格或便利性。
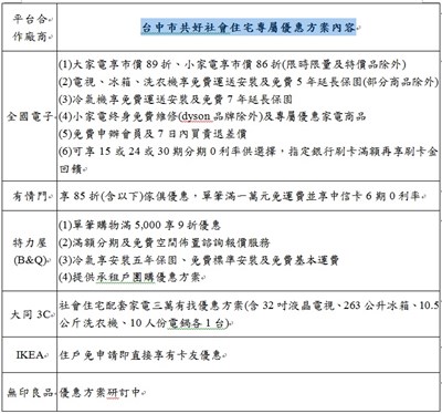
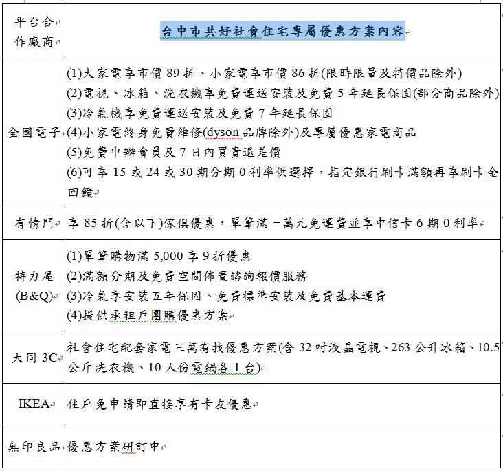
目前有多家廠商提供優惠方案,像是全國電子提供小家電享市價86折、家電免費延長保固、小家電終身免費維修、7日內買貴退差價及30期分期0利率等優惠;有情門提供最低5折傢俱優惠;特力屋則有單筆購物滿5,000享9折優惠、滿額分期及免費空間佈置等諮詢服務;大同3C推出配套家電優惠方案;而IKEA也讓住戶免申請即直接享有卡友優惠等。住宅處將持續洽詢與廠商特約合作機會,期盼住戶能輕鬆享受優質的住家生活。
另外,考量部分關懷戶的經濟狀況可能較為拮据,住宅處也邀請在地及二手傢俱家電廠商簽訂加入特約商家,將提供更經濟實惠的價格及在地服務便利性,入住民眾能有更多元的居家選擇。
住宅處指出,豐原區安康段共好社宅將於11月20至12月29日開放申請,申請書可到台中市政府州廳辦公室、台灣大道新市政大樓、豐原陽明市政大樓或各區公所索取紙本資料,或至台中市政府住宅發展工程處網站(http://housing.taichung.gov.tw/TLC/)下載申請書電子檔。如有申請相關問題,可洽詢住宅處住宅服務科,電話(04)2228-9111轉69993、69994或64601~64605。
(11/17*12)*都市發展局
聯絡人:台中市政府住宅發展工程處 許先生
聯絡電話:04-22289111分機69345

Facebook
Twitter
LINE