按Enter到主內容區
:::
現在位置 首頁 > 熱門公告 > 市政新聞
  • 友善列印
  • 回上一頁

臺中敬老愛心卡搭乘範圍新增8條國道路線 歡迎民眾多多搭乘

臺中敬老愛心卡搭乘範圍新增8條國道路線    歡迎民眾多多搭乘
臺中敬老愛心卡搭乘範圍新增8條國道路線 歡迎民眾多多搭乘
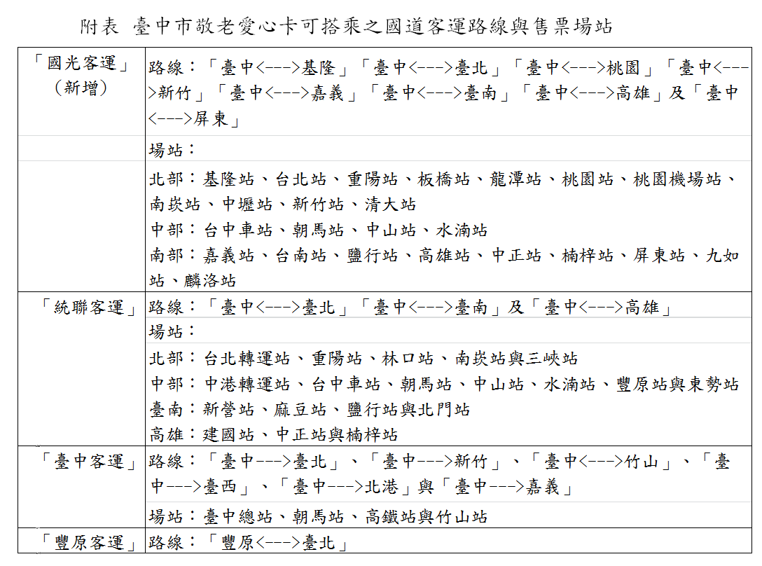
即日起臺中市敬老愛心卡搭乘路線新增8條!除了原本統聯客運、臺中客運、豐原客運的9條國道客運路線外,國光客運所屬8條國道路線也加入敬老愛心卡刷卡範圍,歡迎民眾多加利用。

交通局指出,新納入的8條路線分別為臺中至基隆、臺北、桃園、新竹、嘉義、臺南、高雄、屏東,只要每月補助的愛心敬老卡點數足夠支付半票票價,持卡民眾都可以在國光客運所屬的場站刷卡搭乘,減輕交通負擔。

市府交通局表示,過去臺中市敬老愛心卡可搭乘的國道客運只包括統聯客運、臺中客運、豐原客運的9條路線,加上現在國光客運增加的8條路線,共有17條國道客運路線(相關路線及場站詳附表)可用敬老愛心卡免費搭乘。(4/27*16)

聯絡人:臺中市政府交通局吳先生

聯絡電話:04-22289111分機60310

  • 市府分類: 交通運輸
  • 發布日期: 2015-04-27
  • 點閱次數: 1210
至頁頂