市府社會局今日舉辦海線社區照顧服務中心及到宅沐浴車啟用典禮,開場由長輩們身穿肥料袋製成的漂亮舞衣,帶來一段精彩舞蹈,接著由林市長、社會局長呂建德、市議員楊典忠、王立任、顏莉敏、尤碧鈴等人進行啟動儀式;隨後林市長也到社區照顧服務中心二樓參訪中心各項資源,並與長輩開心聊天,阿嬤們看到市長就笑呵呵,還紛紛稱讚他「真緣投!」,氣氛歡樂。
「將台中打造為適合養老與養生的城市!」林市長表示,海線社區照顧服務中心裡有台中第18處老人日間照顧中心,並提供大人食堂、長青學苑、失智失能老人照護等全方位服務,由5個民間社福單位進駐提供服務,估計每日可服務188位長輩;在這裡,不只照顧長輩,更給了長輩們愛與溫暖,讓他們活得快樂、有尊嚴。
林市長說,海線社區照顧服務中心原為台中縣清水鎮老人安養中心,後來因營運不佳成為閒置空間,經市府重新修復後開館,為長輩們提供良好照顧,看到這邊的長輩們都笑呵呵,他也感到開心。
此外,市府推動721托老一條龍政策,根據統計資料顯示,台中市約有7成長輩身體健康,2成長輩處於亞健康狀態,1成屬於中重度失能。透過721托老一條龍政策,希望鼓勵7成健康長輩在長青學苑及社區照顧關懷據點終身學習;2成孱弱長輩則透過日間托老服務,降低失能速度與程度;剩下的1成失能失智長輩,則提供多元整合的長期照顧服務,期待透過政府和社會的力量,把老人照顧做到最好。
社會局指出,海線社區照顧服務中心有2層樓,1樓有身心障礙者日間照顧中心、失能老人日間照顧中心,也設置供老人共餐的大人食堂,還有長青學苑提供休閒教育課程;2樓則是照顧失智症老人的團體家屋,提供24小時的照顧服務,這也是台中市第2處失智症團體家屋,目前全國共有7處團體家屋,中市即有2處,數量是全國第一。
台中第一輛到宅沐浴車今天也正式啟用,照顧臥床的重度失能長輩,只要經過預約,沐浴車就會前往長輩家中,由專業護理人員、照顧人員為長輩們服務,範圍為全台中市;沐浴車其實已自11月開始提供服務,服務約10位重度失能的長輩;今天社會局呂局長在啟用典禮上,也躺上沐浴車的浴缸上,由專業人員示範解說為長輩洗澡過程,讓大家對沐浴車有更深入的瞭解。
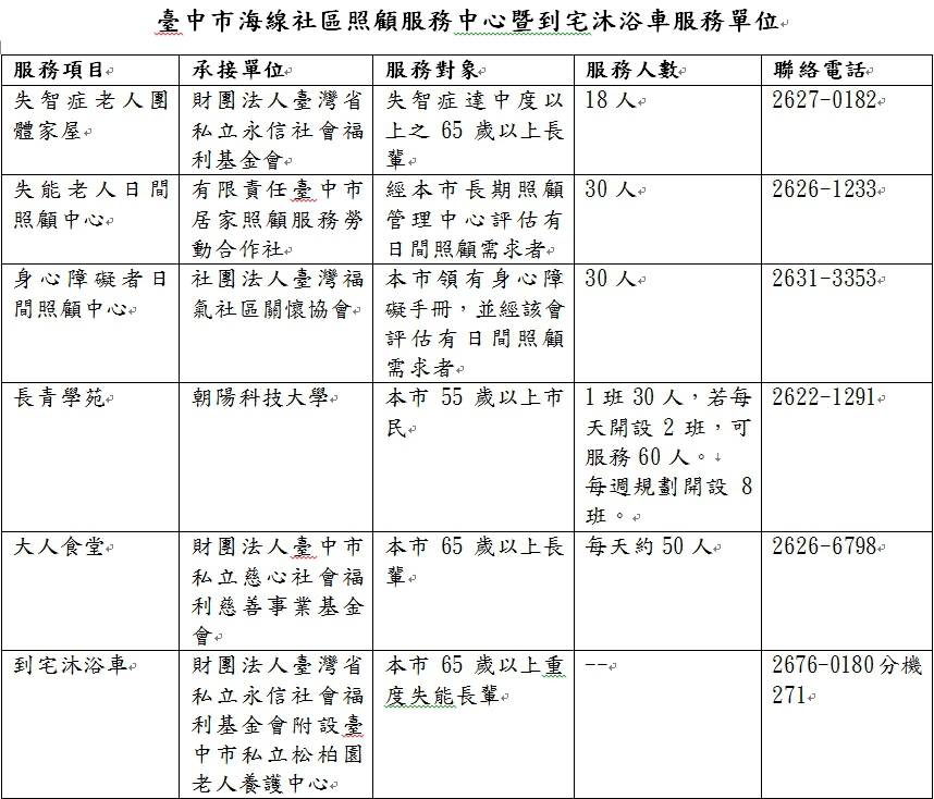
此外,海線社區照顧服務中心詳細服務單位、服務內容、對象、聯絡電話等資訊請見附圖。(12/15*13)*社會局
聯絡人:台中市政府社會局 王小姐
聯絡電話:04-22289111 分機37413

Facebook
Twitter
LINE