中市消保官日前會同觀光旅遊局、衛生局在旅展會場舉行「禮券健檢」活動,發現消費者所購買的儷景溫泉會館住宿券,雖有板信商業銀行的履約保證記載,但無銀行戳章或防偽標章,經消保官與銀行查證,只有部分儷景溫泉會館禮券曾與板信商銀約定成立信託契約,此次旅展所銷販售禮券並未辦理信託,不在銀行履約保證範圍內。
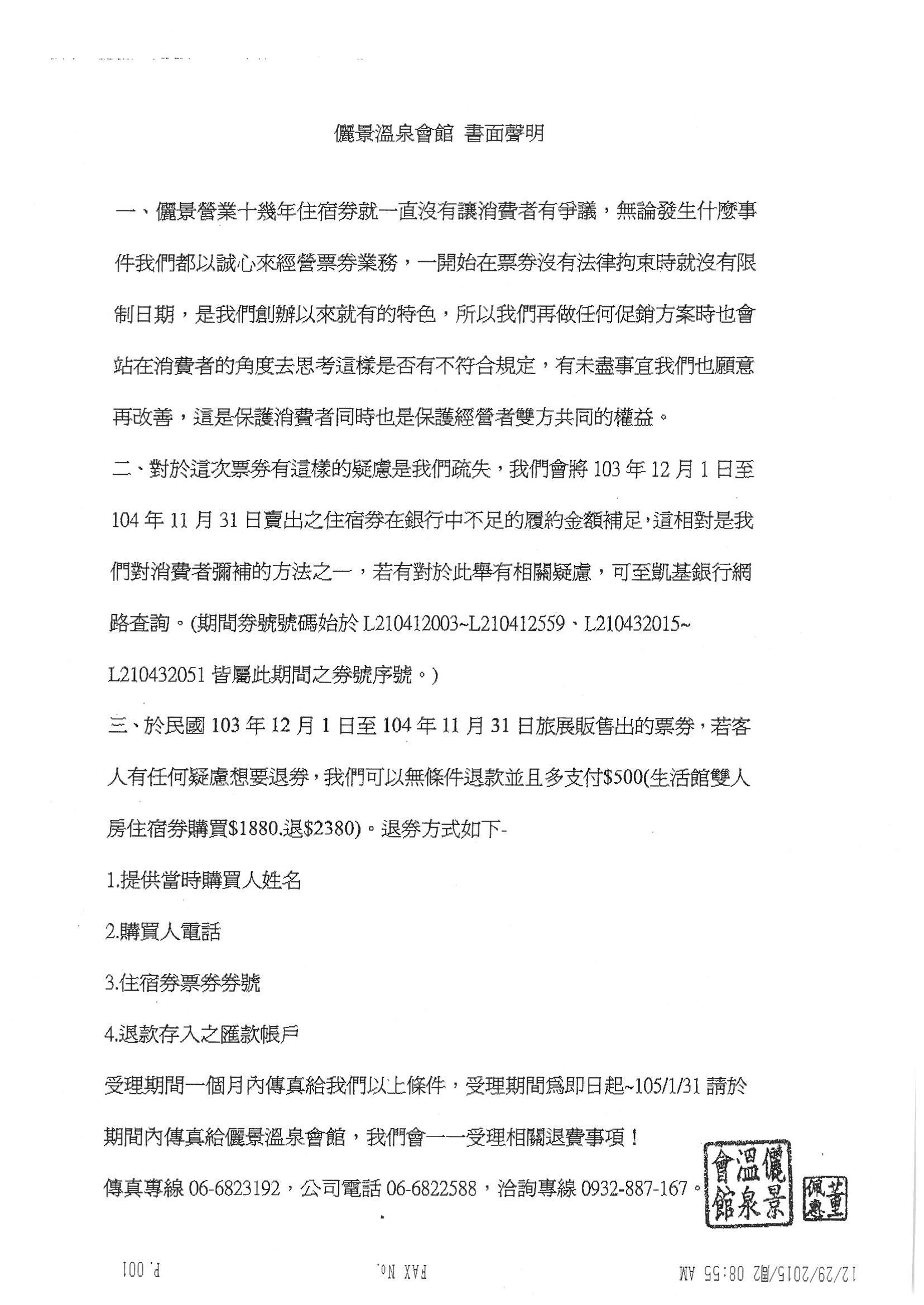
法制局長陳朝建表示,儷景溫泉會館的行為不但違反消費者保護法規定,且已涉偽造文書刑責,市府除移送司法機關偵辦究責外,為保障消費者權益,在市府消保官與業者所在地台南市消保官協調下,要求業者將103年12月1日以後在各地旅展所販售禮券,全數補足法定1年的履約保證,並同意無條件退費及提供500元現金賠償。
陳局長指出,購買禮券屬於預付型消費,民眾於支付價金時,尚未取得等值商品或服務,業者如於發行禮券後停、歇業,消費者恐求償無門;目前國內針對18種禮券,明文規範業者的發行履約保證責任,如有違反,可依消費者保護法第56條之1規定,限期要求改正,屆期不改正者,將處新台幣3萬元以上、30萬元以下罰鍰,至其改善為止,呼籲業者重視消費者權益,確實提供禮券足額的履約保證。
主任消保官康馨壬表示,市府於旅展現場設立「禮券健檢中心」,教導民眾檢視參展商家所販售的禮券安全,同時稽查會場中違規業者,已大幅減少業者以少數合格禮券供機關檢查,實際卻大量販售無履約保證禮券的亂象,針對儷景溫泉會館銷售履約保證記載不實的住宿券,市府將加強抽查履約保證情形,另消費者可在購買禮券後,主動洽詢履約保證銀行或機構,以確保自身權益。
消費者如有禮券或有其他消費疑義,均可於上班時間,撥打消費者保護專線1950(付費電話),洽詢當地縣市政府消費者服務中心。
(12/29*12)*法制局
聯絡人:台中市政府法制局康主任消保官
聯絡電話:04-22289111分機23701

Facebook
Twitter
LINE